前言:要做到課堂有挑戰性,才能迎合資優生的口味,但不少老師為此而對資優教育望而卻步,試看以下的點子,會否覺得原來設計一些小專題也不太難。
教師在課堂時常會聽到學生抱怨說:「我早已掌握課本的知識,課堂內容沒有挑戰性。」
教師每天都會面對不同程度的學生,事實上不少學生「早已掌握課程內容」,數學科的情況更為普遍。因此,我們須運用不同的課程策略,務求能夠照顧高能力學生的學習需要。其中一個可以考慮的策略,就是安排「抽離式課程」。
數學抽離式課程就是將數學能力較強的學生集合成一小組,於課內或課外的時間為他們提供進一步的數學思維能力訓練。進行抽離式課程前,教師須先甄選適合的學生參加課程。當中教師要針對該抽離式課程預期的學習目標,考慮學生不同的學習需要和學習風格而選取不同的甄選工具。學生的數學成績、學生在非常規問題的表現、家長問卷、教師問卷、學生行為量表和面試等都是一些既實際,又容易使用的工具。藉著這些工具,教師可以全面地透過多元化的渠道了解學生的學習表現,從而有效地發掘有潛質的學生,安排他們入讀相關的課程,讓他們得到培育的機會。
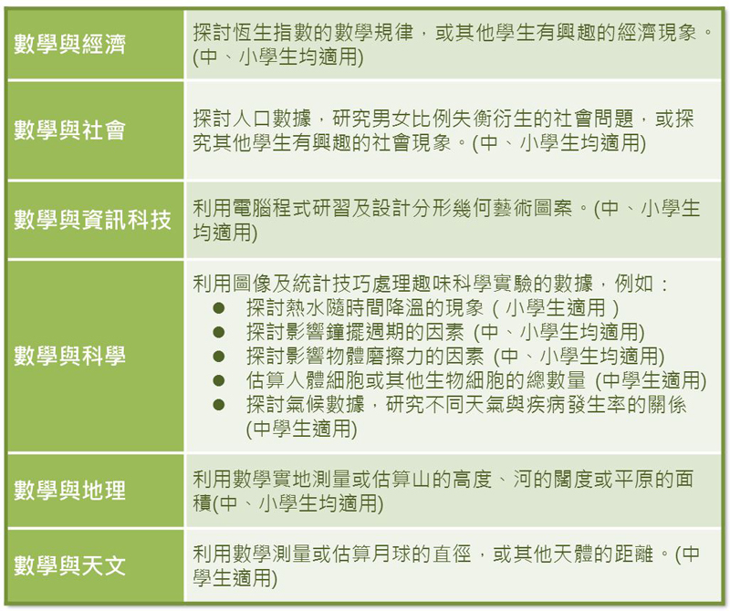
至於培訓內容,教師可選擇一些學生有興趣的、內容富挑戰性的、生活化的,並能引導學生進行多角度思考的跨科課題。事實上,數學和許多學科的關係均十分密切,並且是學習其他學科的重要工具。透過數學進行跨科研習,可擴闊數學資優生的眼界,並能深化他們的數學思維。以下就是一些校本數學抽離式課程跨科研習的示例:
教育局資優教育組的網頁載有數學科增益活動及抽離式課程教學示例供教師參考,教師可在「資優教育資源庫」下載有關資料。
本文轉載自教統局資優教育通訊。
