前言:學生每天在學校逗留6、7小時,學校如何支援學生在學校的生活作息,令學生可以過一些愉快的校園生活。請參考以下資料。
一般的課堂安排
1. 肢體殘缺 / 骨骼異常
-
為方便行動不便的學生進出課室,宜盡量安排他們坐近門口的位置。
-
若學生需要使用輪椅進出,宜安排他們坐在單邊位置,便能有足夠空間移動輪椅。
-
若學生只是手部有問題,則可安排他們坐在教師附近,方便照顧。
2. 課堂活動
-
教師需視乎肢體傷殘學生的持久力和活動能力,讓他們適當地參與課堂活動。
-
准許行動不便的學生不需站立發問或回答問題。
-
對於患有大腦麻痺症的學生,教師可以鼓勵他們作伸展活動,例如請這些學生舉手回答問題、抹黑板,或於美勞堂讓他們站立做習作。
3. 朋輩支持
-
如有需要,鼓勵及安排其他學生協助肢體傷殘的學生,例如輪流協助他們收拾書包、抄寫家課手冊、上落校車等。
-
學生在提供協助時,須顧及肢體傷殘學生的感受,不要令他們感到難堪或自尊心受損;學生交談時亦不應以肢體傷殘學生身體的毛病作話題。
-
一些微細的身體語言,如一個親切的笑容、關心的眼神,更能表達出對肢體傷殘同學的關懷。
4. 上課、下課及轉換課室的安排
-
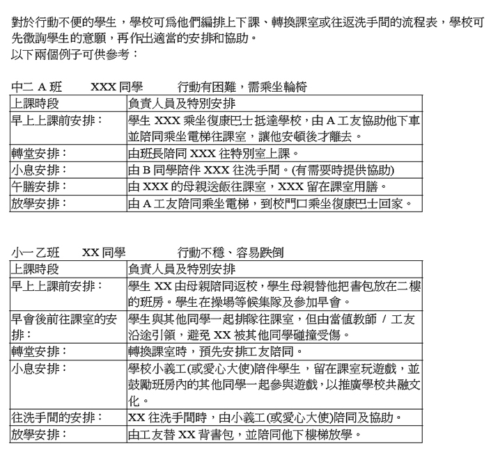
對於行動不便的學生,學校可為他們編排上下課、轉換課室或往返洗手間的流程並提供所需的協助,例如安排學生或工友陪伴肢體傷殘學生乘搭電梯、往返洗手間等。
-
學校要衡量肢體傷殘學生的需要,給他們足夠時間到另一課室上課。
-
學校亦可安排肢體傷殘學生提早返回課室或延遲離開課室,免得他們要在擠迫的環境中走動。(見下圖)

5. 上洗手間的安排
-
由於體能或行動上的限制,一些肢體傷殘學生上洗手間時需要別人協助。學校可安排學生或校務人員給予支援,或容許家長到校協助。
6. 小息、午膳的安排
-
行動不便的肢體傷殘學生在小息或午膳時,可能要留在課室。教師可以邀請其他學生陪伴他們或安排其他活動,從而增加溝通及加強同學對肢體傷殘的支持。
-
如有需要,學校可容許家長探訪,協助肢體傷殘學生進食午餐或上洗手間。
-
若學校設有升降機,可盡量鼓勵肢體傷殘學生到操場或活動地點,與其他學生一起活動。
7. 火警 / 緊急疏散演習安排 (備註)
-
遇上校內進行火警/緊急疏散演習,學校須因應肢體傷殘學生的行動困難或限制,安排所需的協助及流程,並讓校內人員清楚所有步驟與分工。例如:預先安排負責人員,並準備一份該學生的上課時間表及上課地點的資料,以便演習時給予照顧。
實驗室上課的安排
1. 參與實驗
-
上實驗課時,學校可讓肢體傷殘的學生參與小組活動,與其他同學一起做實驗。
2. 進行實驗時應注意的事項
-
進行一些較危險的實驗前 (如使用腐蝕性物質、進行高處理過程等),教師應先提醒所有學生注意安全。
-
如肢體傷殘學生無法進行實驗,可設計合適的習作,讓學生從旁觀察,並能按其能力,跟進實驗中的每個步驟。
-
教師亦可安排肢體傷殘學生負責一些較簡單的任務,例如計時、記錄、從旁提點其他學生正確的實驗程序,或草擬報告等。
3. 實驗儀器
-
由於肢體傷殘的學生體能上有限制,例如手部欠靈活、軟弱無力,教師可因應學生的特殊需要,購買、設計或訂造合適的實驗儀器給他們使用。
體育課的安排
1. 了解體能、安排活動
-
對於肢體傷殘的學生,學校宜盡量安排他們參與體育課,讓他們有機會鍛鍊體能,並增進群體合作、促進溝通。
-
教師若希望多了解肢體傷殘學生的體能情況與限制,可參加一些有關認識肢體傷殘人士的講座和訓練,從而幫助肢體傷殘學生克服體能上的障礙。
-
如有必要,教師可在家長和學生同意下,直接與他們的醫生或復康治療師聯絡,為他們安排合適的體能活動。
-
若沒有適合的體能活動,教師可以安排肢體傷殘學生負責一些輔助的工作,例如計時或擔任評判,以增加參與校內活動的機會,但教師必須在過程中留意學生的安全。
2. 選購復康儀器
-
在取得家長和肢體傷殘學生同意下,學校可徵詢物理治療師或職業治療師的意見,為他們購買合適的復康儀器,例如運動軟墊、斜台、踏板等,讓他們能在體育課時運用這些儀器進行治療,增加體能復康的機會。
-
教師可以鼓勵肢體傷殘學生盡量多練習一些在家中也可進行的伸展運動。
3. 合適運動推介
-
軟墊上的運動(包括伸展運動和肌力鍛練運動)是適合一些不能參與正常體育課堂之肢體傷殘學生。這些運動既安全又可訓練體能。以上推介的運動只供參考,有需要時可向個別學生的物理治療師查詢。
4. 評核準則
-
學校在評核肢體傷殘學生的表現時,可考慮作出適當的調適。
-
學校可因應肢體傷殘學生的能力、身體障礙、參與態度及積極性,給予合理的評分。(見下圖)

備註:如需要緊急疏散,例如發生火警(或進行火警演習)、不明氣體洩漏、山泥傾瀉等,學校必須就肢體傷殘學生的行動困難或限制,安排所需的協助及流程。舉例來說,進行火警演習時,學校可依據學生的上課時間表及地點,迅速前往學生所在的課室,用預先擬訂好的方法協助學生參與火警演習。(例如先用揚聲器廣播失火地方,讓學生疏散遠離火場,另外安排職員,將肢體傷殘學生遷離危險範圍,等候救援。)有關疏散程序,學校可聯絡消防處社區關係課(電話:2417 5707),就個別學校的情況,徵詢他們的意見。
本文取材自香港教育統籌局 (2004)《融合教育之肢體傷殘篇》